This is a platform for users collaboratively code, edit the coding and execute the coding.
1.Implemented a web-based collaborative code editor which supports multiple user editing simultaneously (ACE, Socket.io, Redis);
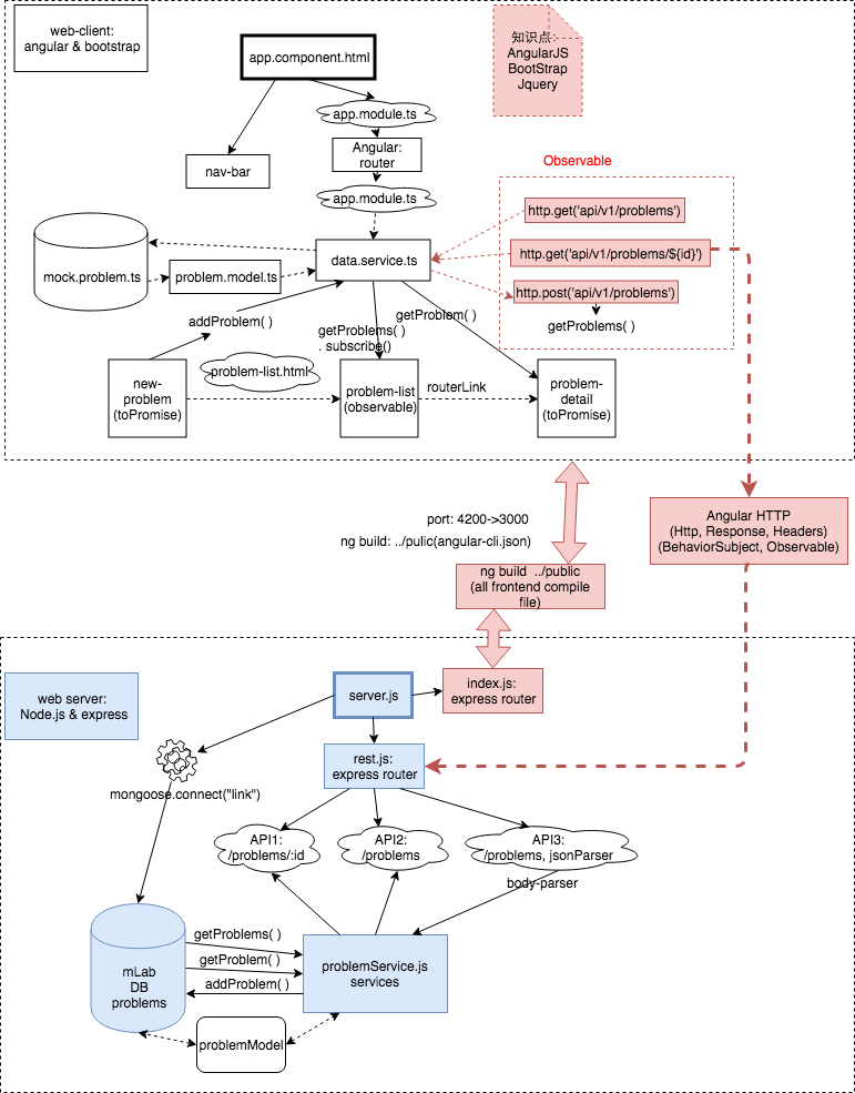
2.Designed and developed a single-page web application for coding problems (Angular6.0, Auth0, Node.js, MongoDB);
3.Built a user-code executor service which can build and execute user’s code (Docker, Flask);
4.Future plan: Refactor and Improve system throughput by decoupling services using RESTful API and loading balancing by Nginx (REST API, Nginx).
Architecture:
Main Page:
Sign In:
Collaboatively Edit and Code
Submit, Build and Run the code:




