The Advanced Fingerprint Attendance System is a sophisticated solution that integrates biometric fingerprint recognition, Internet of Things (IoT) technology, and web-based applications to streamline attendance tracking processes. Designed with a modular architecture and leveraging open-source technologies, the system offers cost-efficiency and scalability, making it suitable for a wide range of organizations, including educational institutions, corporate offices, government agencies, and healthcare facilities.
- Biometric Fingerprint Recognition: Ensures accurate and reliable identification of individuals, minimizing errors and eliminating proxy attendance.
- Real-time Monitoring and Feedback: Provides instant updates on attendance status, enabling timely interventions and decision-making.
- Modular Design: Allows for flexible expansion and customization according to specific requirements.
- Open-Source Technologies: Utilizes open-source hardware components and software frameworks to reduce costs and dependencies on proprietary solutions.
- Scalability: Can scale seamlessly to accommodate growing numbers of users, devices, and data volumes.
- Cost-Efficiency: Avoids proprietary solutions and paid services, reducing upfront investment and ongoing expenses.
- Flexibility: Easily customizable and adaptable to suit specific use cases and organizational requirements.
- Scalability: Grows alongside the organization, accommodating increasing workload and user demands without sacrificing performance.
Educational institutions, corporate offices, government agencies, and healthcare facilities seeking a reliable, cost-effective, and scalable solution for attendance tracking.
- R307 (1000/300 Finger Capacity).
- ESP32.
- RasberryPi Zero with Raspbain OS installed.
- This is just Basic Diagram
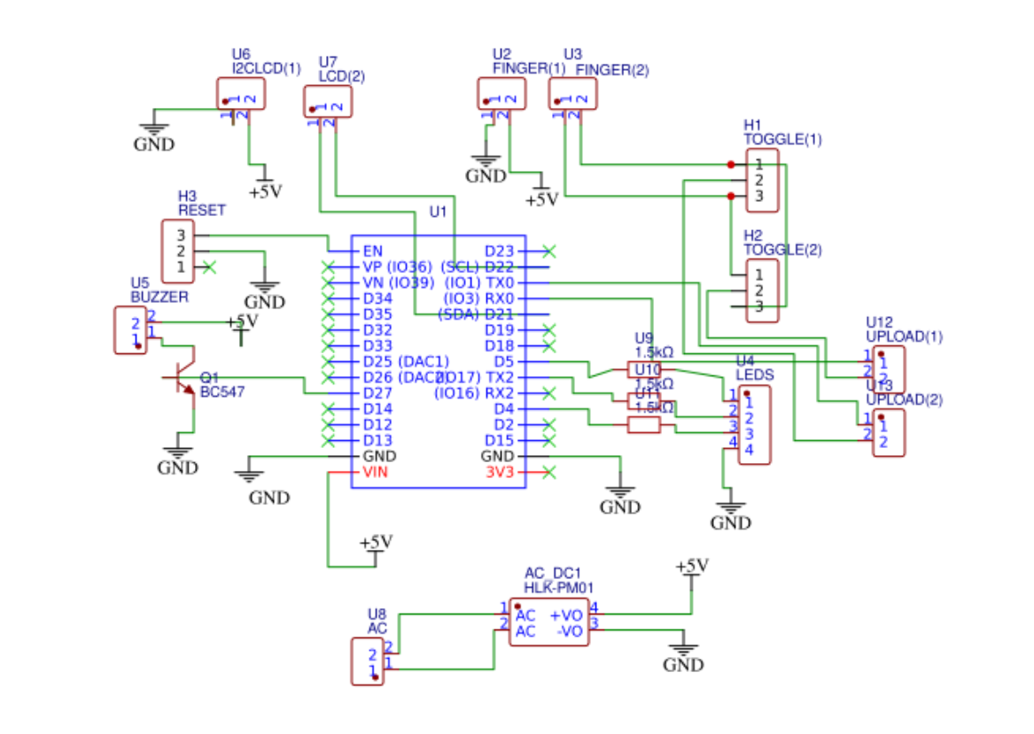
- Nd here is another circuite desgin

| External Route | Description |
|---|---|
| http://172.25.160.11:8788/ | ~HB6-RPI-ZERO-SERVER |
| http://172.25.160.11:9022/ | ~HB6-NODE-DASHBOARD |
| http://172.25.160.11:9022/update | ~HB6-NODE-OTA |
| http://172.25.224.11:9022/update | ~HB8-NODE-OTA |
| http://172.25.224.11:9022/ | ~HB8-NODE-DASHBOARD |
| Internal Route | Description |
|---|---|
| http://192.168.0.173:1880/ | ~HB6-RPI-ZERO-SERVER && CURRENTLY ALSO FOR THE HB8 |
| http://192.168.0.107/ | ~HB6-NODE-DASHBOARD |
| http://192.168.0.107/update | ~HB6-NODE-OTA |
| http://192.168.0.107/ | ~HB8-NODE-DASHBOARD |
| http://192.168.0.107/update | ~HB8-NODE-OTA |
This repository accompanies the paper:
Aayush Naphade, Kaustubh Shivshankar Shejole. FingerTrack: Fingerprint-Based Automated Check-In/Check-Out Monitoring System. TechRxiv. September 15, 2025.
@article{Naphade_2025,
title={FingerTrack: Fingerprint-Based Automated Check-In/Check-Out Monitoring System},
url={http://dx.doi.org/10.36227/techrxiv.175790836.67744558/v1},
DOI={10.36227/techrxiv.175790836.67744558/v1},
publisher={Institute of Electrical and Electronics Engineers (IEEE)},
author={Naphade, Aayush and Shejole, Kaustubh Shivshankar},
year={2025},
month=sep }
